logo
设为首页
联系我们
加入收藏
校长信箱
学校概况
校园风貌
组织机构
领导班子
获得荣誉
学校简介
校内新闻
党团工会
党建工作
团建工作
工会工作
电子校报
综合研究
督导空间
周工作安排
督导评估
计划总结
校园文化
师德建设
教务管理
教学教研
教务动态
高考专栏
常规检查
人才培养
实习实训
校外实习
校内实训
专业社团
技能竞赛
德育天地
专题活动
星级管理
安全工作
劳动教育
招生就业
招生简章
创业就业
社会培训
社会培训
专项考核
认定平台
总务后勤
财产管理
校园绿化
设备维修
安全检查
总务管理
信息中心
规章制度
校园监控
信息化培训
成员简介
岗位分工
研学基地
基地简介
实践总结
实施方案
安全运营评估
活动剪影
栏目导航
周工作安排
督导评估
计划总结
校园文化
师德建设
首页
>>
督导空间
>>
周工作安排
周工作安排
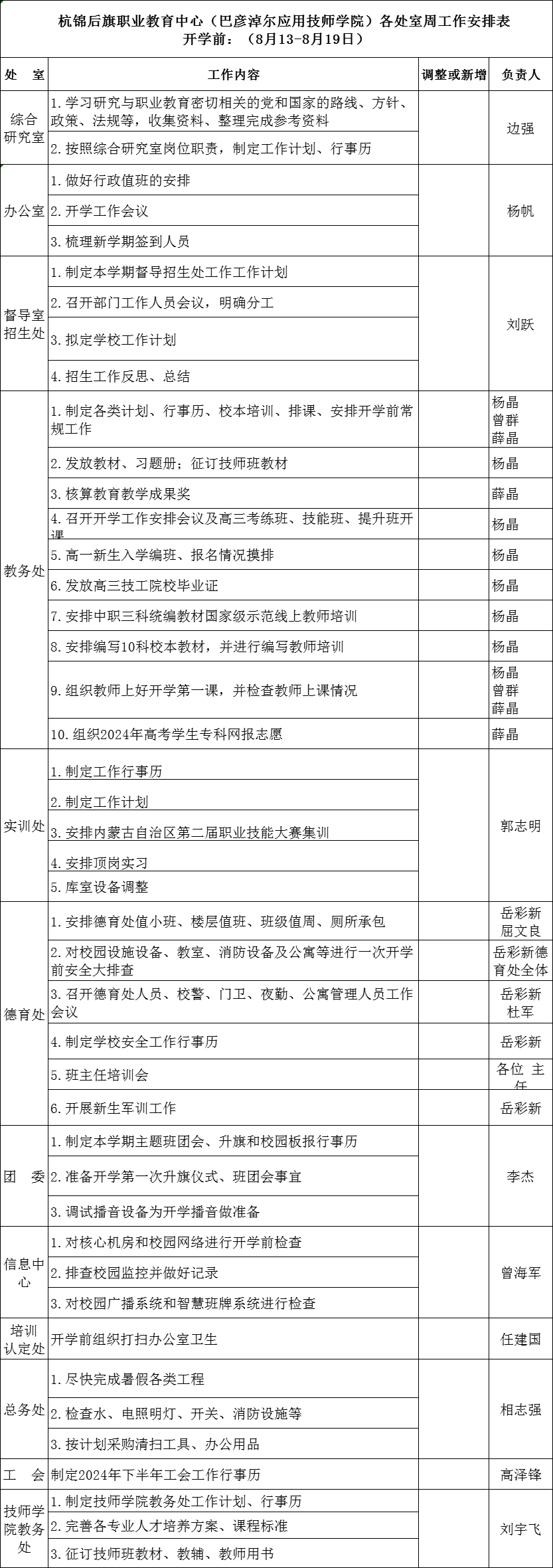
杭后职教中心 巴彦淖尔应用技师学院2024~2025学年第一学期 第0周各处室周工作安排
发表人:
督导室
浏览次数:
31
发表时间:
2024/9/11 16:24:55
上一条:
杭后职教中心 巴彦淖尔应用技师学院 2024~2025学年第一学期 第1周各处室周工作安排
下一条:
杭锦后旗职业教育中心 巴彦淖尔应用技师学院 2023~2024学年第一学期 第19周各处室周工作安排